The Myth of 'Just Press Record' in Podcasting
Databases that work well with serverless applications in 2023

Original: https://codingcat.dev/post/the-myth-of-just-press-record-in-podcasting
Podcasting is often romanticized as a simple, straightforward affair — just press record, speak your heart out, and voila, you've got an episode. Well this is kinda true, but I strongly believe that just talking to no one is pretty boring, you might as well be talking to the wall! As the detailed workflows from a seaons of podcasting reveal, creating a successful podcast involves a complex array of steps, each requiring attention to detail and a deep understanding of people, content and technology.
The Early Morning Routine
Every morning, without fail, the journey begins with a hunt for content. I check trending GitHub repositories to stay updated with the latest in tech. Websites like GitHub Trending, Dev.to, Daily.dev, Hacker News and of course web development podcasts are what I use to scour for top articles on JavaScript and TypeScript. This isn't casual browsing; it's a deliberate search for engaging topics that could spark a lively discussion on the next podcast episode.

From Content to Scheduling
Once the content is identified, it's time to schedule and book guests. I use tools like Google Calendar Appointment Scheduling to invite the guests to reserve a spot for either Code with Codingcat.dev or CodingCat.dev Podcast. I then utilize GitHub Projects to organize guests, turning potential topics into scheduled episodes. This part of the process is crucial — it's where the abstract ideas floating in the digital ether (aka Alex's head) begin to crystallize into concrete plans.

I learned very early on that life happens and you need to be flexible. When I first started out, when I secured a guest I would then make that something like season 3 episode 10 on every piece of digital asset. From the project, the the post, to the media. This was a HUGE mistake! People forget that they scheduled, have family emergencies, Brittney or I both get booked into doing a conference. Life just takes hold and you can't be so concrete on these things. This is where tools like GitHub and Vercel Previews make things super easy. I can share a draft of the episode with the guest and they can even make their own pull request to update as they see fit.

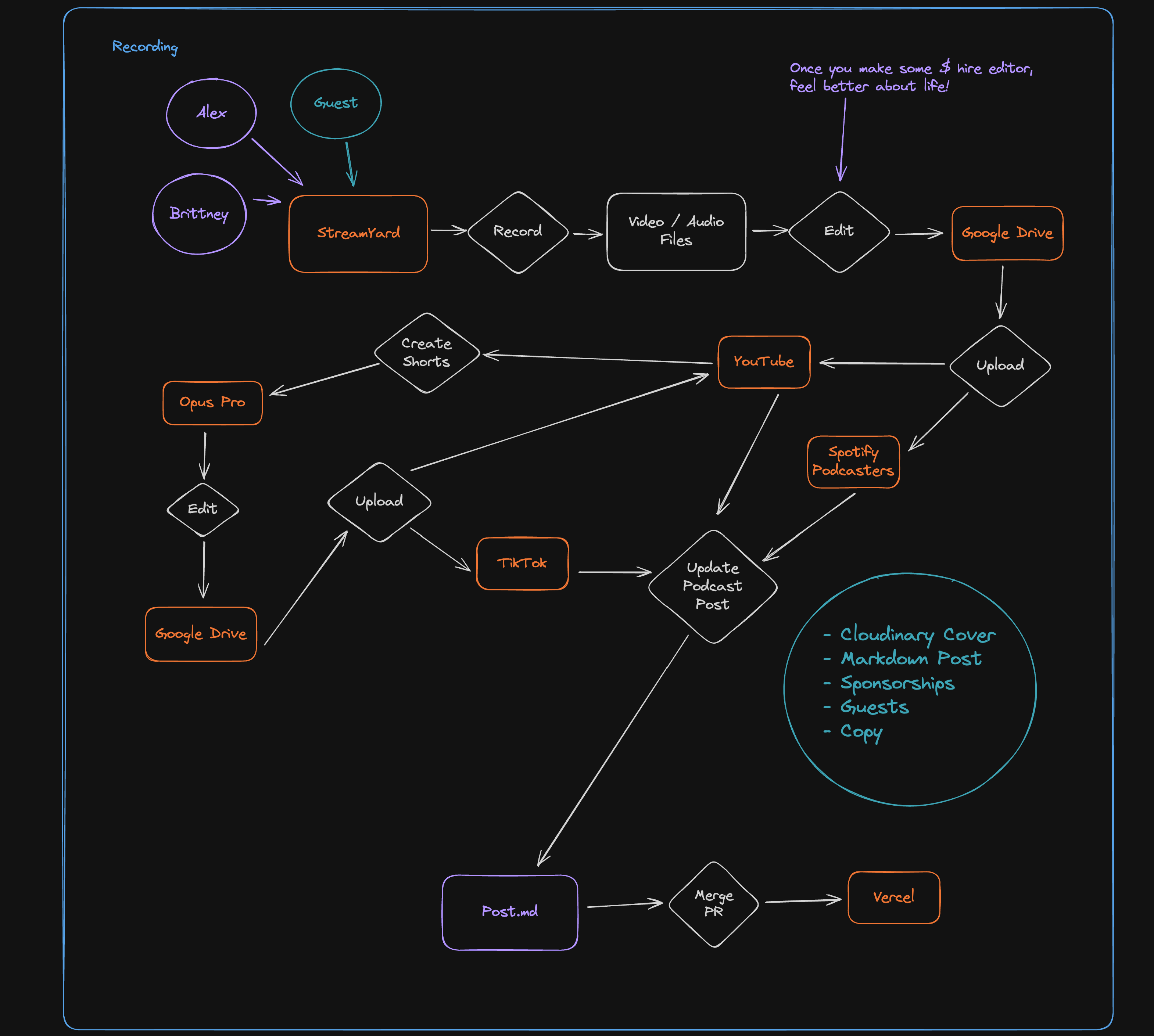
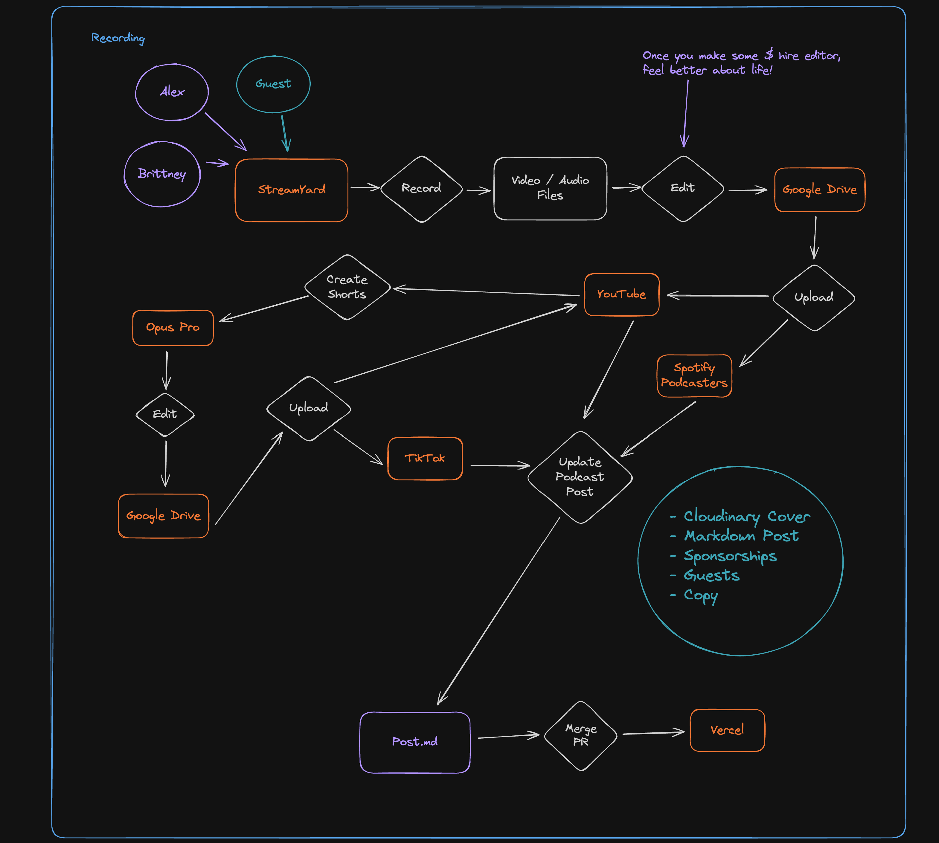
The Art of Recording
Recording an episode is not just a conversation but a production. With tools like StreamYard, we can connect with guests, capturing both video and audio. New additions like custom layouts and local recordings, have been game changers for CodingCat.dev. If a code sharing session gets blurry we have a copy from the users local device that we can make fixes! But the process doesn't stop there. The raw files are edited and stored on Google Drive. This is where editing skills shine, transforming an ordinary conversation into an engaging podcast narrative.

Post-Production and Distribution Puzzle
After recording comes the rigorous process of editing and creating shorts for platforms like TikTok and YouTube, Opus Pro has been a game changer for us. It allows us to pick keywords for our video that we want to grab 30-60 second snippets (gosh I wish YouTube would make this more like 5 minute limit). Post product is a creative endeavor that involves crafting a story out of raw video and audio, ensuring the final product is not just informative but also entertaining. This is also the stage where the podcast gets its visual identity, with tools like Figma used to design creative covers that will catch the eye of potential viewers.
A podcast is nothing without its audience. RSS feeds are updated, and posts are created across various social media platforms, from the niche tech community of Hashnode to the broad audiences of LinkedIn and Twitter. Each platform has its own quirks and demands a tailored approach to engagement.

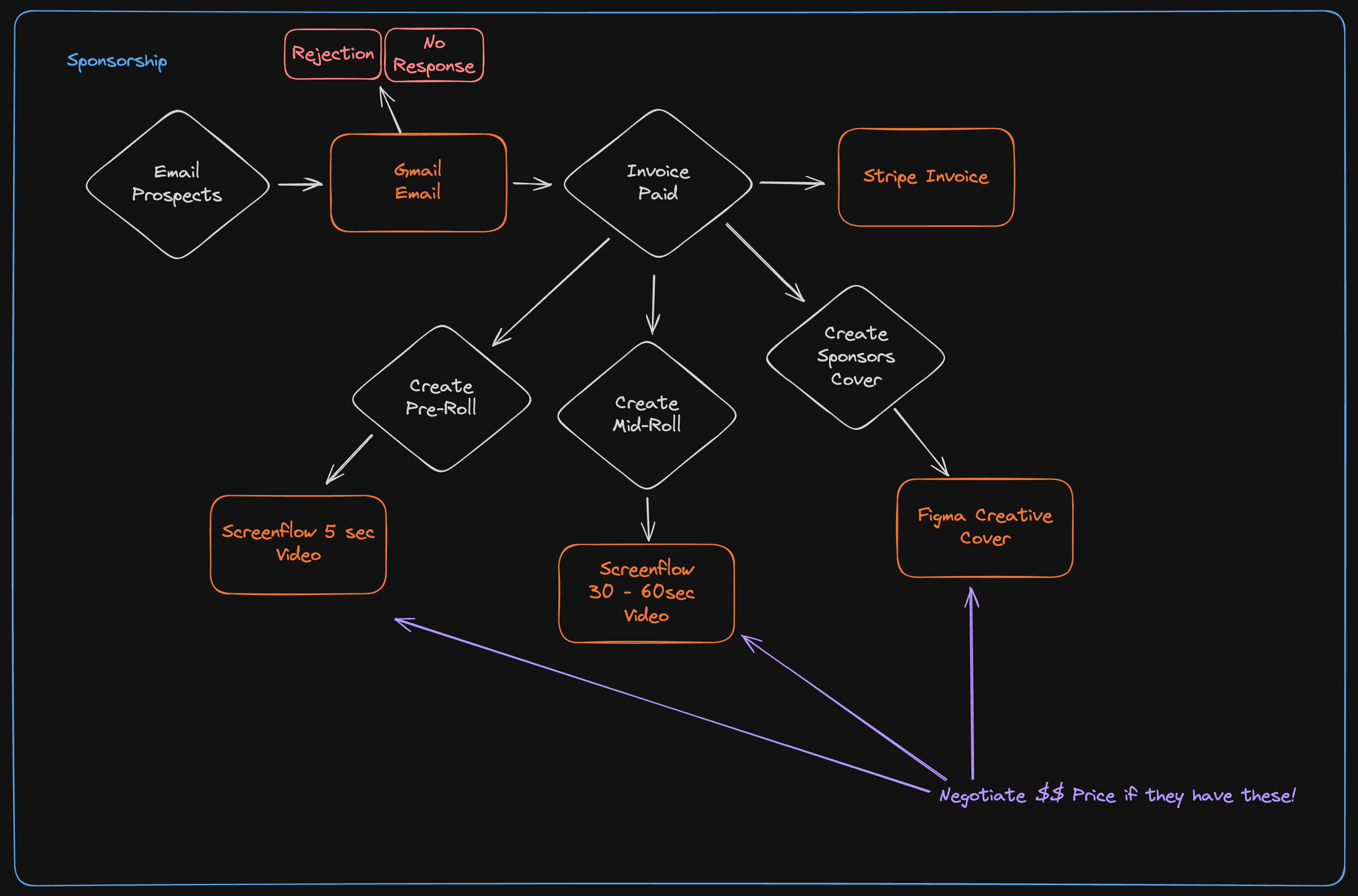
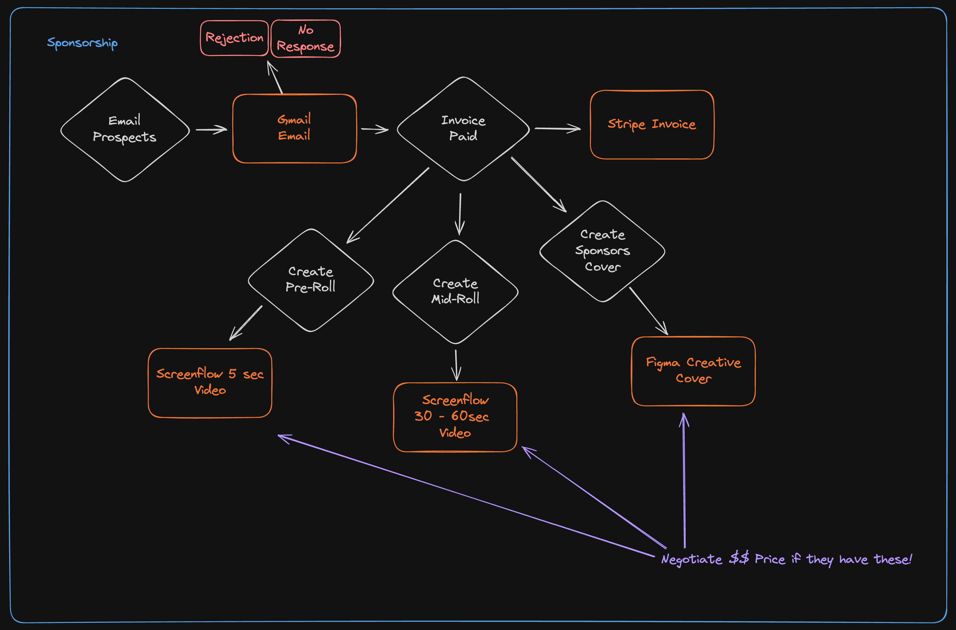
Monetization: The Business Side
Behind the scenes, I have to somehow pay for all of this time and effort (and maybe even Brittney), so much of my time is reaching out to potential sponsors, negotiating deals, and handling the financial aspects like invoices and payments through services like Stripe. This requires a delicate balance of marketing, communication, and negotiation skills — far removed from the microphone and recording software. This part is hard for me as a developer, it takes a lot of practice as a person that has been an intravert his whole life.

Continuous Learning and Optimization
Lastly, the process is iterative. Each step is analyzed for improvements, whether it's finding a better way to discover content or streamlining the editing process. CodingCat.dev's toolkit is ever-evolving, with new software and services constantly being tested and integrated into the workflow. Now if I could just stop rewriting our main site when a new CMS or frontend framework drops in my lap!
The diagrams that I shared by reveal a truth many don't see: podcasting is a serious endeavor. It's a blend of passion and precision, creativity and technicality, storytelling and marketing. So the next time you listen to a podcast, remember — it's never just about pressing record. It's about the invisible orchestra of efforts that plays behind every episode, but more than that it is a lot of grit to keep going when only those loyal 5 people show up each week to listen. Remember to thank those 5 people endlessly!!





